Interoperability, Half Finished
E-prescribing's tradeoffs, Script Corner's demise, and the competitors waiting in the wings
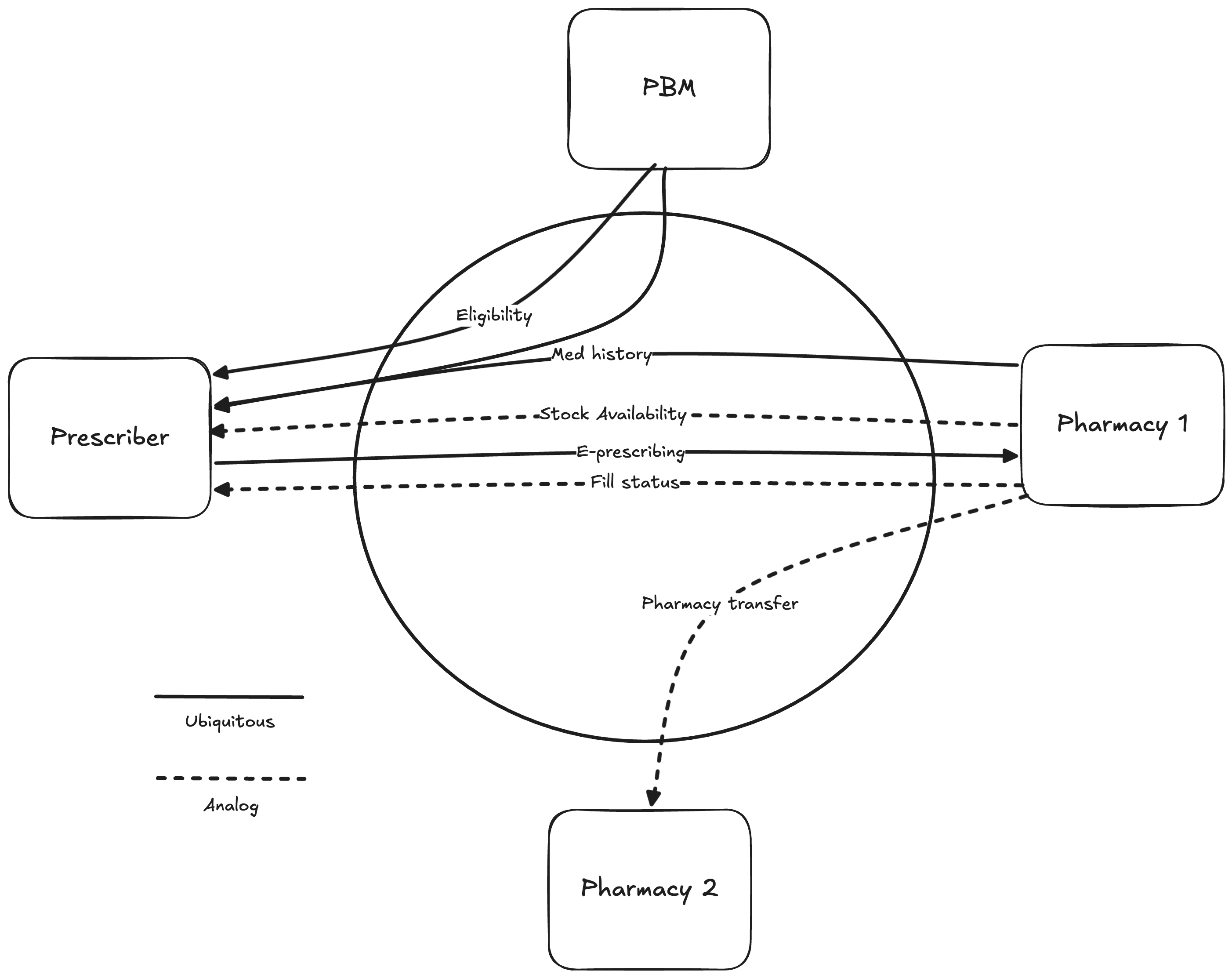
There are often tradeoffs to interoperability. For a poignant example we can all empathize with, look no further than e-prescribing. It’s an unmitigated success story: we digitized rapidly at a national scale, promptly eliminating paper printouts and faxes from our society and enabling seamless provider-to-pharmacy connectivity. That must be good, right?
But there are tradeoffs. My personal experience with this was this past month, when my infant son was ill with a viral pink eye. We were able to see the pediatrician relatively quickly and were prescribed an antibiotic ointment, which was sent to the Safeway down the street.
It was there that the cracks of the current system started to show. The pharmacy was out of the particular medication. If pharmacy supply were surfaced to prescribers, much like prescription benefits, perhaps we could route more effectively up-front. It’s not today, although our standards bodies are hard at work to fix that. It’s a reminder that interoperability is not a single problem, but a series of smaller workflows to be digitized, all stacked in a trench coat, some of which are fully digitized and some of which are still entirely analog.
It’s thus reasonable that this particular part isn’t ubiquitously solved. What’s infinitely more frustrating is that equally undigitized are pharmacy-to-pharmacy transfers. When I wanted to move my son’s prescription across the street to Walgreens, which did have the medication in stock upon a phone call, the kind pharmacist let me know they would reach back out, as they would have to fax/call, which has some latency.
What’s even more infuriating is that despite multiple phone calls, we are still waiting. And here's the tradeoff of interoperability I mentioned: in the paper era, I would have just walked the prescription two minutes across the street. We digitized the prescriber-to-pharmacy connection and called it progress, but we did not see the mission to completion. Worse, in doing so, we stripped the patient of the one piece of agency they had, the physical script in their hand. The prescription now moves at the speed of light in one direction and the speed of fax in every other.
The Rapid Rise and Fall of ScriptCorner
Keep reading with a 7-day free trial
Subscribe to Health API Guy to keep reading this post and get 7 days of free access to the full post archives.




